Monday February 2026

হটলাইন

সেবা এবং ধাপ

নং শিরোনাম সেবার ধাপ কার্যকলাপ
  
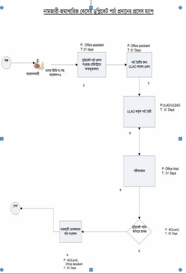
নামজারী জমাখারিজ কেসের ডুপ্লিকেট পর্চা প্রদানের প্রক্রিয়া দেখুন
নামজারী জমাখারিজ কেসের নকলের আবেদনের প্রক্রিয়া দেখুন
দেওয়ানী আদালতের রায়/আদেশ মূলে রেকর্ড সংশোধনের প্রক্রিয়া দেখুন
অকৃষি খাসজমি বন্দোবস্তের প্রসেস ম্যাপ দেখুন
নামজারী- জমাখারিজ প্রসেস ম্যাপ দেখুন
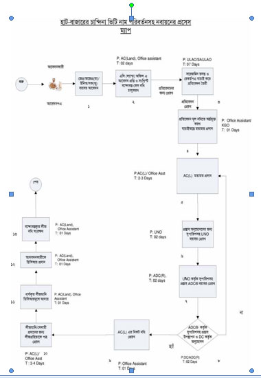
হাট বাজারের চান্দিনা ভিটি নাম পরিবর্তনসহ নবায়নের প্রসেস ম্যাপ দেখুন
ভূমিহীনদের মাঝে কৃষি খাস জমি বন্দোবস্ত প্রদানের প্রক্রিয়া দেখুন
দেখছেন ১ থেকে ৭ পর্যন্ত, মোট ৭ এন্ট্রি

এক্সেসিবিলিটি

স্ক্রিন রিডার ডাউনলোড করুন